
【重要通知】
各企业:
2025年第九批科贷通入库申报工作已经开始,请有意向申报入库的企业积极申报,并于【9月8日17:00前】在江西省科贷通业务管理系统(https://kdt.jxinfo.net.cn/index.jsp)上提交材料。如有问题可咨询区科工局科技发展股,联系人:王燕,联系方式:0791-83830680。
(提示:系统申报材料的“企业行业分类”一栏,需上传2个材料:企查查等行业分类截图+PDF版“信用中国报告”)
入库优势:
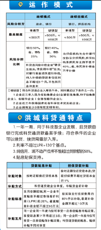
①合作银行(含分行):20家
②贷款额度:普通型最高500万元、增强型最高1000万元
③贷款利率:≤LPR+130基点
④贷款期限:1年,到期可申请续贷
⑤贷款次数:不限
⑥贷款贴息:不超过LPR的20%,最高贴息补助金额不超过10万元;最多3次(若为担保贷,补助80%担保费,最高不超过10万元,与贴息不同享)
相关政策文件详见链接:https://qr61.cn/odNnM0/qejpoda






